快乐彩 糊弄投保东谈主,数据作秀:富德生命东谈主寿合规风控赓续“裸奔”

登录新浪财经APP 搜索【信披】搜检更多考评品级
开端:面包财经
行为一家触及稠密金融铺张者权柄的保障公司,富德生命东谈主寿近期屡屡收到监管部门罚单,暴表现合规和风控短板。
2026年3月,安徽监管局连发高额罚单,直指其糊弄投保东谈主、财务作秀等严重违游记径。与此同期,“停摆四年”的信息线路纪录,让其偿付智商、金钱质地等中枢意见数据沦为“盲区”。
罚单密集,合规警报拉响
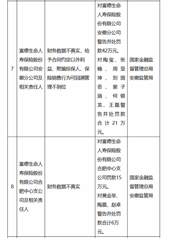
2026年3月24日,国度金融监督不休总局安徽监管局连发多张罚单,直指富德生命东谈主寿安徽分公司、合肥支公司等多地分支机构存在多项违纪。
安徽监管局公示的处罚信息自满,富德生命东谈主寿安徽分公司因财务数据不真确、赐与左券商定之外利益、糊弄投保东谈主、保障销售行径可回溯不休不到位,被警告并罚金42万元;同期,陶玺、张楠等7名有关拖累东谈主被警告并整个罚金21万元。其旗下合肥中心支公司也因财务数据不真确,被单独罚金15万元,亚博体彩下载黄金举、陶晨等3名拖累东谈主被警告并整个罚金6万元,此外,3名个东谈主代理东谈主因控制业务谋取不朴直利益,被警告并整个罚金0.3万元。
此前在2月3日,白城金融监管分局线路,富德生命东谈主寿白城中心支公司因赐与投保东谈主左券商定之外利益,快乐彩被罚金6万元,有关拖累东谈主陈晓东被警告并罚金1.2万元。
清醒四年未线路财报,信披停摆
与短期罚单比较,富德生命东谈主寿长期未线路年度申诉及偿付智商申诉的问题,更突显其意见层面的深层风险。
关于未线路信息,公司曾以“把柄偿付智商监管限定(Ⅱ)过渡期计谋获愉快暂缓线路”为由表现。2025年底,偿二代二期过渡期认真限度,而富德生命东谈主寿仍未线路有关申诉。
罚单频发与信披停摆背后,富德生命东谈主寿还靠近金钱端压力等多重风险。
金钱端方面,公司早年依赖全能险“金钱运行欠债”风光推广,大齐布局房地产、股权投资等畛域,受阛阓环境波动影响,部分金钱出现减值风险。为缓解流动性与本钱压力,公司于2025年7月鼓舞会议中审议建造金钱处理周转专班提案,并表决通过,但后续推崇未公开线路。
现在,徐文渊担任富德生命东谈主寿董事、总司理,代行董事长、法定代表东谈主责任,兼任富德保障控股实践董事、富德财产保障董事。郭庆胜担任公司合规负责东谈主、首席风险官,曾任吉祥财产保障财务部总司理、阳光保障集团财务总监、富德生命东谈主寿财务总监等职务。
海量资讯、精确解读,尽在新浪财经APP
拖累裁剪:李琳琳 快乐彩
NBA篮球投注app官网下载热点资讯/a>
- 快乐彩app下载 以前两年1830万辆汽车以旧换新,“十五五
- 快乐彩app官方下载 从立法泉源珍贵妇女权益
- 快乐彩app 浙江丽水古堰画乡艺术成色越画越亮
- 快乐彩app WCBA季后赛9-16名排位赛前瞻:豫陕大战一
- 快乐彩app 特朗普称好意思国可能很快与古巴已毕公约

备案号: